Image

We Build Building and Great Homes.

We successfully cope with tasks of varying complexity, provide long-term guarantees and regularly master new technologies.

Desktop Menu Image

Get in touch

+233 24 638 1012

13 Mensah Saba Road, Kokomlemle - Accra

Icon Icon

ARACO CONCRETE Ready Mixed Concrete

Manufacturing And Distribution of Premixed Concrete

Icon Icon

Roads and Drainage Construction

Full-cycle road projects from design to asphalting.

Icon Icon

Real Estate and Building Construction

construction and renovation of Residential, commercial, and institutional buildings.

Scope / Field of Specialisation

Services Nav Image 1

Araco

A leading civil engineering construction company that builds and delivers exceptional infrastructure projects. Founded in 1997.

Services Nav Image 2

Construction Consultant

One of the most critical stages of the construction process is the commissioning and closeout.

Services Nav Image 3

Metal Roofing

One of the most critical stages of the construction process is the commissioning and closeout.

Services Nav Image 4

House Renovation

One of the most critical stages of the construction process is the commissioning and closeout.

Services Nav Image 5

Green Building

One of the most critical stages of the construction process is the commissioning and closeout.

20+Years

Professional Experience

50+Projects

Completed Projects

21+50+ Support Staff

15 Technical Experts

heading-icon-2
What We Provide

Success of Our Business

Construction

Delivering high-quality work that meets and exceeds customer expectations.

Project Development

Responding promptly and effectively to customer needs.

Feeder Roads

Maintaining strong logistical support to ensure smooth project execution

Construction Solutions

Motivating and empowering our staff to deliver exceptional results, thereby maximizing shareholder value.

Architecture

Designing and Building The Most Beautiful Custom Homes.

Welding & Laser

Designing and Building The Most Beautiful Custom Homes.

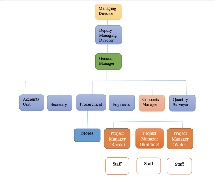
Araco Organogram

You’re looking for a reliable construction partner

Build a Project
Building-2 Pic